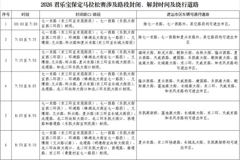
2026保定馬拉松封閉、解封時間及繞行道路

2026保定馬拉松比賽路線
?。ㄒ唬R拉松賽路線(42.195公里)
七一東路與錦湖大街口(起點)→七一東路(北半幅)→東三環(huán)(西半幅)→復(fù)興東路(北半幅)→北堤路→向陽北大街(東半幅)→北二環(huán)(南半幅)→西堤路→南堤路→東三環(huán)(西半幅)→七一東路(北半幅)→七一東路與錦湖大街口(終點)。
?。ǘ┌氤恬R拉松賽路線(21.0975公里)
七一東路與錦湖大街口(起點)→七一東路(北半幅)→東三環(huán)(西半幅)→復(fù)興東路(北半幅)→北堤路→向陽北大街(東半幅)→北二環(huán)(南半幅)→西堤路→極限運動公園→七一西路三號橋(北半幅)→七一西路與華中彩虹城路口折返南半幅→七一西路三號橋(南半幅)→七一西路一畝泉河橋西側(cè)(南半幅)(終點)。
》》》推薦閱讀:2026保定馬拉松部分道路采取臨時交通管制通告